关于文献解读 -单细胞测序解析胰腺类器官模型!
作者:王博士
更新时间:2026-04-03
点击数:
产品推荐:
1、类器官培养相关产品→点击进入
2、类器官产品价格目录→点击进入
1.胰腺类器官的构建及传代
采用基质胶包埋培养法,从健康胰腺组织中分离细胞构建胰腺类器官,组化鉴定,确定胰腺导管细胞,10-12 天按照 1:4 至 1:6 的比例进行传代,显示胰腺类器官能够维持其活力超过 20 次传代,即使在传代晚期也没有明显的退行性衰老。克服了原代细胞培养的局限性。

2.单细胞转录组分析人胰腺类器官中细胞组成及特点
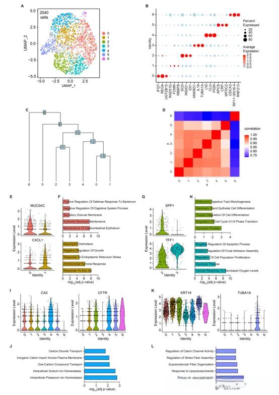
对三个供体的胰腺类器官进行 10x genomic单细胞测序,产生了 3187 个独特的单细胞转录组,平均每个细胞有 2166 个基因和 5733 个转录本。细胞聚类为六个细胞簇。通过导管标记物 SOX9 和 MKI67发现人胰腺类器官为导管样表型。

3.人胰腺类器官具有独特导管细胞亚群

4.与人胰腺组织单细胞转录组比较研究
胰腺类器官单细胞数据与人胰腺组织单细胞数据进行聚类分析,胰腺类器官中胰腺细胞类型都基本保留。

本研究结果表明,组织来源的胰腺类器官概括了不同的导管亚群,保留了源组织的特征。捷方凯瑞提供胰腺类器官培养基试剂盒和鼠胰腺类器官株及稳定的类器官构建服务,后续老师对类器官构建比较感兴趣,欢迎咨询!


