关于组织透明化结合原位杂交实现细胞分辨率全脑空间转录分析
服务推荐:

通过研究分析RNA,推动了大家对生物组织中细胞状态的理解,但将RNA表达数据与空间背景相结合仍然是一个挑战,尤其是对整个器官的三维(3D)成像。



图1 合并isHCR和iDISCO


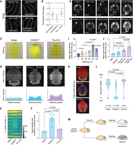
图2 改善组织渗透


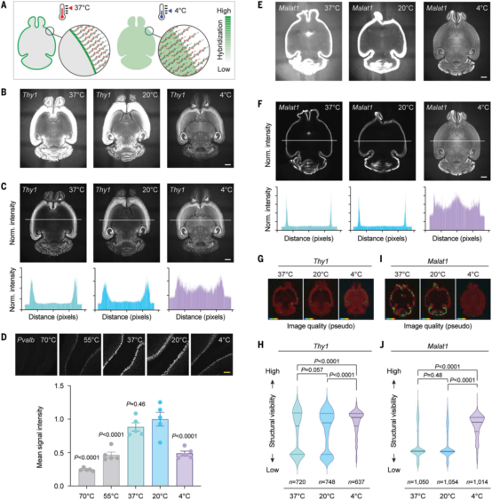
图3 全脑多重TRISCO染色

图4 全脑各种RNA转录物的tris染色。

为验证 TRISCO 的广泛适用性,研究者将其应用于不同物种的大脑和其他器官组织,包括大鼠、豚鼠及人类胎儿大脑。在更大体积的脑组织中,如大鼠大脑的 Th mRNA 和豚鼠大脑的 Sst mRNA,TRISCO 仍能实现均匀、无梯度的信号检测,并以单细胞分辨率呈现特征表达模式(图5)。此外,在人类胎儿大脑半球中,TRISCO 成功检测到了 TBR2 mRNA,揭示了室下区的明显分层结构,进一步验证了其在更复杂组织中的适用性和准确性。
TRISCO 还扩展至中枢神经系统之外的组织。在小鼠脊髓中,TRISCO 检测到腹侧角的 ChAT mRNA 阳性运动神经元和节前自律神经元。此外,对完整小鼠心脏、肾脏和肺部的染色结果显示,TRISCO 能可靠检测到具有器官特异性分布的 RNA 转录本,证明了其在多种器官中的多功能性和实用性。
为了评估 TRISCO 在功能性神经元活动检测中的应用,研究者分析了小鼠大脑中与神经元活动相关的即刻早期基因 c-Fos mRNA。在强迫游泳试验和急性药物(如塞马鲁肽)治疗后的实验中,TRISCO 检测到了特定脑区(如孤束核和脐旁核)中 c-Fos mRNA 表达的显著增加(图5)。与蛋白质免疫标记的三维成像技术(iDISCO)结果进行比较后,TRISCO 在 mRNA 和蛋白表达水平上表现出高度一致性,进一步验证了其在检测基因表达动态变化方面的准确性和可靠性。
总的来说,TRISCO 成功实现了对大脑、脊髓及多种器官的三维成像,能够检测细胞特征、基因表达以及神经元活动,展现出极强的适用性与灵活性,适合应用于多种生物医学研究场景。

图5 利用c-Fos特征对大型啮齿动物大脑和神经元活动进行全脑TRISCO分析
TRISCO 的开发为神经科学及其他生物医学研究带来了革命性的三维 RNA 空间分析工具,实现了对全脑和其他器官的高分辨率成像。与现有的二维切片和免疫组化技术相比,TRISCO 克服了信号梯度伪影、抗体有限等挑战,并可通过定制探针检测多种 RNA,包括非编码 RNA。此外,TRISCO 的简易性和广泛适用性使其能够在不同实验室环境中推广。
尽管当前 TRISCO 仍存在一些局限性,例如信噪比有待提高、穿透性与信号放大动力学受限,但这些问题可以通过参数优化和工艺改进来解决。未来,通过加速实验流程、增强探针穿透力以及实现流程自动化,TRISCO 有望成为一种与二维空间转录组学相媲美的高内涵三维成像方法。
总而言之,TRISCO 提供了一个前所未有的三维转录数据宝库,有助于深入理解大脑和其他组织的基因表达模式,填补了神经科学研究中空间转录谱与细胞分辨率之间的关键空白,为探索大脑的复杂动态景观提供了强大支持。

