非破坏性3D病理技术:肿瘤诊断与精准医疗的新前沿数字病理技术

近年来,随着医学影像学的飞速发展,病理学领域迎来了革命性的变革。传统的2D病理图像分析正逐步向非破坏性3D病理技术迈进,这一新兴技术不仅显著提升了肿瘤诊断的精确性,还为精准医疗和临床决策提供了全新的视角。一篇发表于《Nature Biomedical Engineering》的文章系统综述了非破坏性3D病理技术的现状、挑战及未来发展方向,为读者提供了全面了解和应用这一技术的指南。

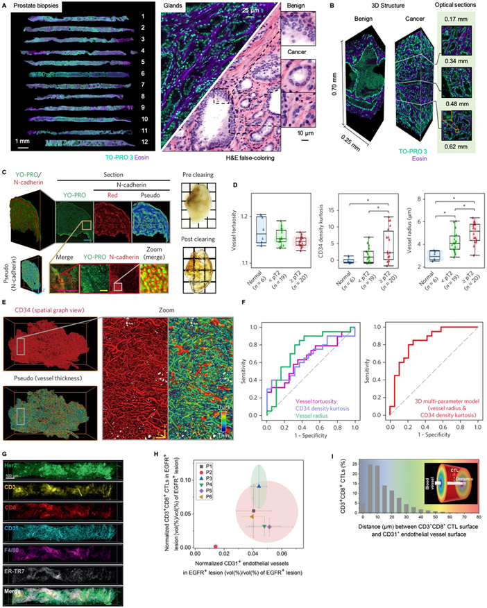
01 非破坏性3D病理技术的现状与进展
3D病理技术凭借其能够捕捉肿瘤组织立体信息的优势,迅速成为病理学领域的研究热点。传统病理学方法依赖于薄切片的2D图像,尽管有其优势,但在分析肿瘤微环境时存在显著局限性,无法全面展现肿瘤组织的三维结构。相比之下,3D病理技术能够深入分析肿瘤的形态、免疫微环境、细胞分布等复杂特征,极大地提升了诊断精度和临床应用潜力。目前,3D病理成像技术(如光片显微镜和光学切片显微镜)已能够实现对大体积组织样本的非破坏性扫描,并提供细致的三维重建。这一技术使病理学家能够以全新的方式审视组织样本,显著提高了对病变区域的识别率和诊断准确性。此外,3D无损成像技术使得宝贵的活检样本可用于后续分子检测,避免了样本破坏,同时简化了病理实验室的操作流程,并具有潜在的成本优势。
3D病理技术的核心优势
复杂结构的精准分析:3D技术在处理血管和腺体分支网络等复杂结构时表现出色。例如,在前列腺癌的Gleason评分中,3D成像能够更准确地评估腺体形态,避免2D切片中的误判。
肿瘤-免疫微环境的解析:3D技术能够定量描述免疫细胞与癌细胞的空间关系,如PD-1阳性的T细胞与PD-L1阳性的癌细胞之间的接近度,为免疫治疗提供关键信息。
稀有细胞的识别:3D成像技术能够捕捉肿瘤前体细胞、最小残留病灶等稀有细胞,为癌症进展、耐药性和复发研究提供重要支持。
02 3D病理技术的独特挑战
尽管3D病理技术优势显著,但其应用和普及仍面临诸多挑战:
数据处理与存储:3D病理图像数据量巨大,如何高效处理和存储这些数据是当前的核心问题。
标注与训练:3D病理数据的高维度特性使得传统2D标注工具无法直接适用,开发自动化或半自动化的3D标注工具成为重要研究方向。
03 3D病理的关键步骤与革新
3D病理技术的核心步骤包括组织透明化、3D光学成像、3D图像处理及数据分析。其中,组织透明化是3D病理的基础,通过使组织折射率均匀化,提升成像深度和质量。目前,组织透明化和标记技术已从基础研究逐步过渡到临床应用,未来有望与基因组学、转录组学结合,为精准医疗提供更高效的支持。
3D成像技术的分类
破坏性技术:如刀刃扫描(KESM)和微光学切片断层扫描(MOST),尽管提高了通量,但仍会破坏样本并引入伪影。
无损性技术:以共聚焦显微镜、多光子显微镜和光片显微镜为主。其中,光片显微镜凭借其高效、温和的特性,成为快速3D荧光显微镜检查的首选技术。
3D图像处理的关键步骤
图像拼接:将大量2D图像无缝拼接成体积数据集。
数据压缩:通过窗口化数据的动态范围,去除低端噪声和未使用的像素电容,实现高效压缩。
可视化处理:生成体积渲染或2D横截面视图,便于病理结果的审查判断。
04 跨学科协作与未来发展
3D病理技术不仅限于病理学领域,其与基因组学、放射学等学科的深度整合,将为精准医学提供更全面的支持。例如,通过联合分析3D病理图像、基因组数据和影像学数据,能够为肿瘤的早期筛查、预后评估和治疗反应预测提供更全面的数据支持。随着人工智能技术的加入,未来的病理诊断将更加智能化,推动病理学向全面数字化和高效化方向发展。

总结与展望
非破坏性3D病理技术作为病理学领域的前沿技术,尽管面临数据处理和技术标准化等挑战,但其在肿瘤诊断、免疫治疗反应预测及临床决策中的潜力巨大。随着技术进步和临床验证的推进,3D病理将成为未来病理学诊断的重要组成部分,为精准医疗和个性化治疗开辟新的天地。
编辑说明:本文基于《Nature Biomedical Engineering》的文章内容重新整理,旨在为非破坏性3D病理技术的推广和应用提供清晰、简洁的解读。如需进一步了解技术细节或合作,请联系我们。
服务推荐:
![]()


